幸运飞行艇官方开奖直播
欢迎来到幸运飞行艇官方开奖直播!
网站首页
产品中心
收藏本站
网站首页
关于我们
产品中心
新闻动态
行业资讯
工程案例
客户服务
幸运飞行艇官方开奖直播
网站首页
关于我们
产品中心
新闻动态
行业资讯
工程案例
客户服务
幸运飞行艇官方开奖直播
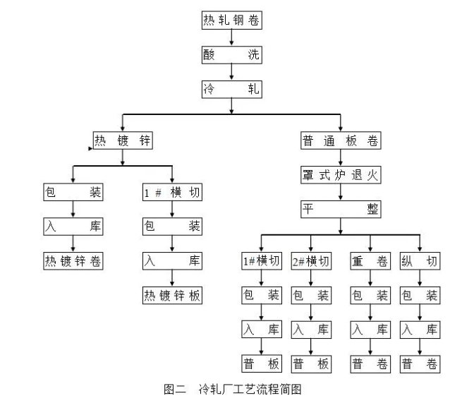
冷轧厂工艺流程简图。
当前位置:
幸运飞行艇官方开奖直播
>
行业资讯
> 正文
当前位置:
幸运飞行艇官方开奖直播
>
行业资讯
> 正文
冷轧厂工艺流程简图。
发布时间:
2021-09-09
浏览:
次
上一篇:
裂边的特征及产生的原因和预防措施都有哪些?
下一篇:
HC主轧机组工艺流程简图。
产品推荐
轧钢机
连轧机
矫直机
热轧钢机
您可能对以下信息感兴趣?
[2021-11-27]
什么是型钢轧机,热轧板带轧机,冷轧板带轧机,热轧无缝钢管轧机,什么是特种轧机?
[2021-11-26]
什么是初轧机?
[2021-11-26]
什么是长材?什么是扁平材?什么是管材?
[2021-11-25]
钢的塑性加工方法有哪些?什么叫钢?什么叫冷轧?什么叫热轧?
[2021-11-25]
钢铁生产工艺流程是什么?
[2021-11-23]
不同型号轧钢机的工作性能
[2021-11-23]
内部了解轧钢机的轧辊维修间
[2021-11-16]
同样是扁钢冷轧机,区别不是一点点大
幸运飞行艇官方开奖直播
关于我们
公司简介
客户服务
幸运飞行艇官方开奖直播
推荐产品
轧钢机
连轧机
推钢机
连铸机
新闻中心
新闻动态
行业资讯
工程案例
工程案例(一)
工程案例(二)
工程案例(三)
工程案例(四)
网站地图
|
幸运飞行艇官方开奖直播
版权所有 © 幸运飞行艇官方开奖直播 备案号:
豫ICP备36327875号
立即拨打
产品中心
返回顶部
百度
幸运飞行艇官方开奖直播